欢迎访问靖江市京安消防设备有限公司!
0523-84991119 13951142060 18005261961
网站首页
关于我们
公司简介
企业文化
新闻动态
通知公告
各地动态
产品中心
火灾自动报警系统
防爆产品系列
可燃气体探测报警系统
电气火灾监控系统
消防设备电源监控系统
消防应急照明和疏散指示系统
防火门监控系统
电话/广播系统
资质证书
淘宝一店
联系我们
搜索关键词:
火灾自动报警系统,可燃气体探测报警系统,电气火灾监控系统
您的位置:
首页
>>
产品中心
>>
防爆产品系列
产品分类
火灾自动报警系统
防爆产品系列
可燃气体探测报警系统
电气火灾监控系统
消防设备电源监控系统
消防应急照明和疏散指示系统
防火门监控系统
电话/广播系统
推荐
CsT-F1301火灾声光警报器
有毒气体探测器LR8600
联系我们
联系人:刘小姐
手机:13951142060
固话:0523-84991119
客服QQ:759479219
地址:江苏省靖江市联泰路芯聚鼎盛智谷产业园19幢101
<
>
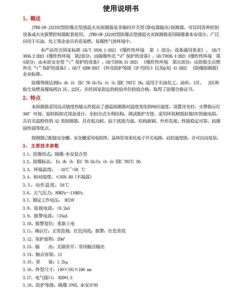
JTWB-GW-JA2182防爆点型感温火灾探测器
订购热线:
刘先生 18005261961
立即咨询
产品详情
在线留言
*
表示必填
*
您的姓名:
*
您的电话号码:
*
您的邮箱:
*
留言内容:
推荐资讯
2021-01-14
国家市场监督管理总局公告(2020年第3···
2021-01-14
陇南市消防救援支队认真开展消防产品质量监···
2021-01-14
为民办实事--陇南各地完成高层建筑消防器···
2021-01-14
国务院办公厅关于印发消防安全责任制实施办···
2021-01-14
嘉峪关消防救援支队多项措施整治消防产品
2021-01-14
国家认证认可监督管理委员会公告
2021-01-14
关于开展消防执法营商环境评估项目的公告
2021-01-14
武清消防救援支队联合市场监管局开展消防产···
13951142060
QQ:759479219
微信二维码